9999js金沙老品牌
IT先锋
招生咨询
9999js金沙老品牌
学院介绍
学院简介
学院领导
组织机构
师资风采
年鉴要事
荣誉奖励
状态数据
学院动态
通知公告
院情动态
每周安排
行政资料下载
人才培养
专业设置
教学通知
优秀课堂
竞赛与科研
校企合作
研究生培养
学科科研
学术活动
学科建设
科研成果
科研业绩
科研资料下载
学生发展
团学风采
学生竞赛
学生社团
好学好习惯
党建之家
组织架构
党务动态
理论学习
全国样板支部
党建资料下载
双带头人支部书记工作室
招生就业
招生指南
专业介绍
师资力量
就业招聘
学生考研
优秀校友
医工信研究院
校庆专栏
院史
校友寻访
9999js金沙老品牌
- 视频专区
- 招生专栏
招生指南
专业介绍
师资力量
学生考研
优秀校友
- 就业创业
就业招聘
学生创业
校企合作
- 新加坡留学
- 省重点实验室
- 华为ICT网院
- 全国大学生实践基地
- 智慧康养产业学院
- 文件资源
行政类
教学类
科研类
思政类
综合治理
思政类
您的位置:
9999js金沙老品牌
>
文件资源
>
思政类
> 正文
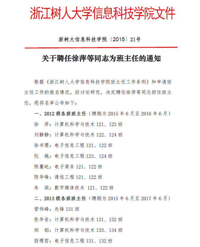
2015年21号 关于聘任徐萍等同志为班主任的通知
时间:2015-07-02 来源: 阅读:次
作者: 阅读次数: 93 发布时间: 2015-07-02 14:06:06