9999js金沙老品牌
IT先锋
招生咨询
9999js金沙老品牌
学院介绍
学院简介
学院领导
组织机构
师资风采
年鉴要事
荣誉奖励
状态数据
学院动态
通知公告
院情动态
每周安排
行政资料下载
人才培养
专业设置
教学通知
优秀课堂
竞赛与科研
校企合作
研究生培养
学科科研
学术活动
学科建设
科研成果
科研业绩
科研资料下载
学生发展
团学风采
学生竞赛
学生社团
好学好习惯
党建之家
组织架构
党务动态
理论学习
全国样板支部
党建资料下载
双带头人支部书记工作室
招生就业
招生指南
专业介绍
师资力量
就业招聘
学生考研
优秀校友
医工信研究院
校庆专栏
院史
校友寻访
学院动态
- 通知公告
- 院情动态
- 每周安排
- 行政资料下载
通知公告
您的位置:
9999js金沙老品牌
>
学院动态
>
通知公告
> 正文
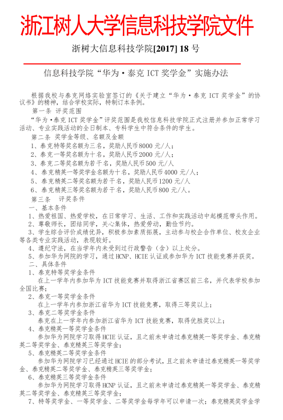
9999js金沙老品牌“华为·泰克ICT奖学金”实施办法
时间:2017-06-17 来源: 阅读:次